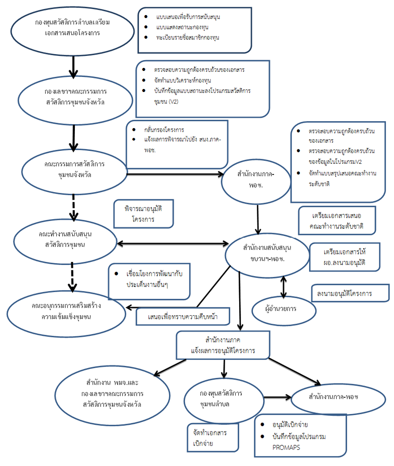
๓. กลไกและขั้นตอนในการบริหารโครงการ


หมายเหตุ
กรณีกองทุนสวัสดิการชุมชนตำบลที่มีจำนวนสมาชิกเพิ่มขึ้นหรือลดลงผิดปกติ ให้กองทุนฯแนบ หนังสือชี้แจงเหตุผลการเพิ่มขึ้น หรือลดลงของจำนวนสมาชิก พร้อมทำจัดทำแผนพัฒนาในการขยายฐาน สมาชิกเสนอคณะกรรมการสนับสนุนการขับเคลื่อนสวัสดิการชุมชนจังหวัดพิจารณา และเสนอต่อ คณะทำงานสนับสนุนสวัสดิการชุมชนเพื่อรับทราบต่อไป






