กรณีศูนย์ปราชญ์เครือข่ายวิถีชีวิตเกษตรกรรมยั่งยืนอ.แม่ริม จ.เชียงใหม่
เจษฎาภรณ์ สุดแดน : เรียบเรียง
แนวคิดการพัฒนาศูนย์ปราชญ์เครือข่ายวิถีชีวิตเกษตรกรรมยั่งยืน
มนุษย์มีองค์ประกอบอยู่ด้วยกัน 2 ส่วน คือ กาย กับ ใจ กาย หรือร่างกายประกอบด้วยเลือดเนื้อ อวัยวะต่างๆ ที่สมบูรณ์ครบถ้วน และมีชีวิตอยู่ได้ก็ด้วยมีอาหารเป็นเครื่องหล่อเลี้ยง ก่อนจะได้อาหารมาเลี้ยงร่างกายต้องมีการผลิตซึ่งมีทั้งพืชและสัตว์ รวมถึงมนุษย์ยังมีการคิดค้นรูปแบบการผลิตอาหารขึ้นอยู่อย่างต่อเนื่อง เพื่อสนองตอบต่อการบริโภคและพัฒนามาสู่การผลิตเพื่อจำหน่ายให้คนอื่นได้บริโภค และพัฒนาจนเป็นการค้าเพื่อรายได้ การพัฒนาระบบการผลิตได้ส่งผลก่อให้เกิดปัญหาและผลกระทบต่อตัวมนุษย์เองและสภาพแวดล้อมจนเกิดวิกฤตขึ้นไม่ว่าปัญหาทางด้านสุขภาพ การเจ็บไข้ได้ป่วย ปัญหาสิ่งแวดล้อมเป็นพิษ
ใจหรือจิตใจ เป็นนามธรรมที่หมายถึงจิตสำนึกที่มีคุณธรรมและจริยธรรมเป็นอาหารหล่อเลี้ยง คุณธรรมทางศาสนาเมื่อเราได้ศึกษาเรียนรู้มาและเก็บไว้ในใต้จิตสำนึก จึงเป็นหลักยึดเหนี่ยวให้ใช้คุณธรรมหรือธรรมะเหล่านั้นกับการดำเนินวิถีชีวิตได้อย่างถูกต้องเหมาะสม พอเพียง และพึ่งตนเองได้ มีจริยธรรมช่วยขัดเกลาจิตใจให้ปฏิบัติต่อมนุษย์ด้วยกันเองหรือสรรพสัตว์ทั้งหลายที่อยู่ในสภาพแวดล้อม ท้องถิ่น ชุมชน ประเทศ และสังคมโลกด้วยความเมตตา กรุณา ปรารถนาดีต่อกัน
การส่งเสริมเกษตรกรรมเพื่อการผลิตอาหาร ตามรูปแบบเกษตรกรรมแผนใหม่หลังยุคปฏิวัติเขียว มุ่งเน้นการผลิตเพื่อการค้ามีการกำหนดชนิดพืช สัตว์ สำหรับการผลิตในพื้นที่ขนาดใหญ่ มีการนำเทคโนโลยีสมัยใหม่เข้ามาส่งเสริมการผลิต เช่น การใช้เครื่องจักรกลมาแทนแรงงานสัตว์ การใช้ปุ๋ยเคมีแทนปุ๋ยคอก การใช้สารเคมีเพื่อกำจัดเมลงศัตรูพืช วัชพืช เพื่อเป็นการเพิ่มผลผลิตและป้องกันความเสียหายของผลผลิต โดยไม่คำนึงถึงผลกระทบที่จะเกิดขึ้น ไม่ว่าปัญหาด้านสุขภาพ ปัญหาสภาพแวดล้อมถูกทำลาย อาหารมีสารพิษปนเปื้อน เกิดการเอารัดเอาเปรียบทางการตลาด ไม่มีความเป็นธรรม มีภาระหนี้สิน ในขณะเดียวกันวิถีชีวิตกลับเปลี่ยนไปด้วยการรับเอาค่านิยมสมัยใหม่ของสังคมบริโภค แข่งขันกันอยู่ แข่งขันกันมีวัตถุ สนองความอยากที่เรียกว่ากิเลสตัณหา ขาดความพอดี ขาดจิตสำนึกที่จะพึ่งตนเอง ในการบริหารครอบครัวอย่างสมดุล จนส่งผลให้ชุมชนขาดความเข้มแข็งเป็นสังคมแห่งความรู้คู่กับค่านิยมที่ผิด ไม่ใช่สังคมแห่งความรู้และภูมิปัญญา
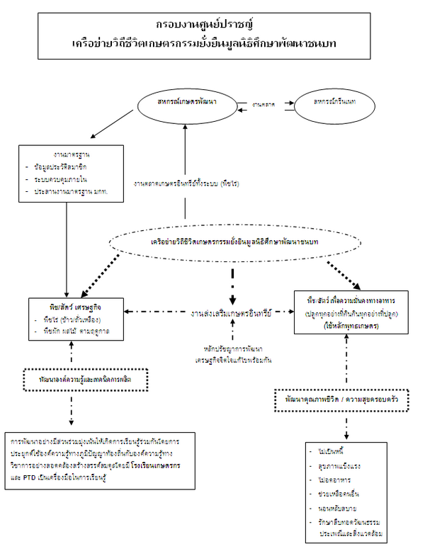
ศูนย์ปราชญ์เครือข่ายวิถีชีวิตเกษตรกรรมยั่งยืนมูลนิธิศึกษาพัฒนาชนบท มีแนวทางการพัฒนาตามปรัชญา “เศรษฐกิจและจิตใจต้องแก้ไขพร้อมกัน” และปรัชญา “เศรษฐกิจพอเพียง” ด้วยระบบและรูปแบบเกษตรกรรมยั่งยืน ที่กลุ่มเป้าหมายมีความสามารถที่จะวิเคราะห์ปัญหา มีส่วนร่วมในการกำหนดรูปแบบการพัฒนาวิถีชีวิตของตนเอง โดยใช้งานเกษตรกรรมยั่งยืนเป็นแนวทาง ส่งผลให้เกิดผู้นำ และ ครอบครัวเกษตรกรต้นแบบ ทางด้านการผลิตทั้งพืชและสัตว์ในระบบเกษตรกรรมยั่งยืน มีวัตถุประสงค์เพื่อความมั่นคงทางอาหารและทางเศรษฐกิจรวมถึงคุณภาพชีวิตของคนในครอบครัวที่สมบูรณ์ และการมีวิถีชีวิตที่เรียบง่ายมีความพอเพียง มีการพึ่งตนเอง และมีจิตสำนึกที่จะเข้ามามีส่วนร่วมในการช่วยเหลือเกื้อกูลชุมชน สังคม ประเทศชาติได้อย่างเป็นรูปธรรมต่อไป
จากกรอบแนวคิด
กระบวนการพัฒนาทั้งหมดจะมุ่งไปที่การผลิตพืช และ สัตว์ด้วยระบบเกษตรอินทรีย์เพื่อความมั่นคงทางด้านอาหาร และ เศรษฐกิจที่เป็นธรรมและยังรวมไปถึงการยังคงอยู่ของวิถีชีวิตวัฒนธรรมชุมชนท้องถิ่นที่ดีงาม ซึ่งจะนำมาสู่การพึ่งตัวเองได้ของเกษตรกรซึ่งมีหลักศาสนาทางด้านพุทธเกษตรเป็นแนวทาง การพัฒนายังมุ่งเข้าหาหลักสัจธรรมของการเกษตร ไม่ได้มองการเกษตรเป็นเพียงระบบการผลิตที่มีเทคนิคใหม่มารองรับให้ได้ผลผลิตที่มีคุณภาพแต่มองการเกษตรคือชีวิตคือการยังคงอยู่ของชีวิตที่สมบูรณ์ การพึ่งพาตนเองได้นั้นจำเป็นที่จะต้องมีคุณภาพชีวิตที่ดี กระบวนการเรียนรู้และการพัฒนามีแนวทางอยู่ 3 ลักษณะ คือ
- การพัฒนาระบบการผลิตพืช/สัตว์เศรษฐกิจด้วยระบบเกษตรอินทรีย์และการค้าที่เป็นธรรม
- ใช้กระบวนการเรียนรู้อย่างมีส่วนร่วมเป็นเครื่องมือในการเรียนรู้และสร้างนวัตกรรมใหม่ (โรงเรียนเกษตรกร และ กระบวนการพัฒนาเทคนิคอย่างมีส่วนร่วม)
- พัฒนาเทคนิคเกษตรอินทรีย์ใหม่ๆ โดยใช้องค์ความรู้ภูมิปัญญาท้องถิ่นของชุมชนเป็นทุน
- ใช้ระบบการค้าที่เป็นธรรมและการเข้าถึงโครงสร้างราคาผลผลิตของเกษตรกรเป็นแนวทางทางด้านการตลาด
- ใช้ระบบการรวมกลุ่มเพื่อพัฒนาศักยภาพการผลิตแลยะการตลาด
- ระบบบัญชีครัวเรือน
- การผลิตพืช/สัตว์ เพื่อความมั่นคงทางด้านอาหาร
- พัฒนาและสร้างกระบวนการเรียนรู้อาหารท้องถิ่นด้วยหลักสูตรห้องเรียนอาหารท้องถิ่น โดยยึดวัฒนธรรมการบริโภคของชุมชนและวัฏจักรอาหารท้องถิ่นเป็นแนวทาง
- พัฒนาระบบการผลิต ไร่ นา สวน พื้นที่หลังบ้าน พื้นที่สาธารณะ ให้มีความหลากหลายของชนิดพืชและสัตว์
- สร้างเกียติและคุณค่าให้กับอาหารท้องถิ่น
- พัฒนาระบบบัญชีอาหารท้องถิ่น
- การพัฒนาคุณภาพชีวิต
- การดำเนินชีวิตที่เอื้อต่อการยังคงอยู่ของวิถีชีวิต วัฒนธรรมชุมชนท้องถิ่นที่ดีงาม
- การมีสุขภาพที่ดีทั้งกายและใจ
- การมีชีวิตอยู่บนพื้นฐานของหลักคุณธรรมและจริยธรรมที่ดีงาม
- การพึ่งพาตนเองและอยู่อย่างพอเพียงได้ภายใต้ข้อจำกัดทางกายภาพและชีวภาพในชุมชนที่อาศัยอยู่
- การอ่อนน้อมถ่อมตนต่อธรรมชาติและเพื่อนมนุษย์ร่วมโลกด้วยกัน
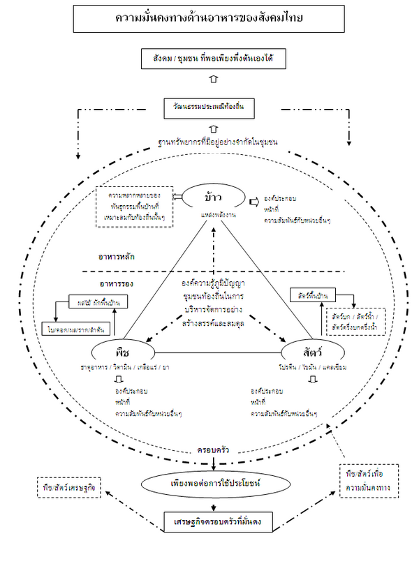
กระบวนการพัฒนาระบบการผลิตเพื่อความมั่นคงทางอาหารนั้นทางเครือข่ายวิถีชีวิตได้มองถึงอาหารหลักและอาหารรองที่ทุกคนกินอยู่เป็นประจำ คือ ข้าว พืช(ผัก/ผลไม้) สัตว์ ซึ่งสิ่งมีชีวิตเหล่านี้ถือได้ว่าเป็นปัจจัยพื้นฐานในการหล่อเลี้ยงชีวิตให้ยังคงอยู่ หากสมาชิกยังคงเข้าถึงสิ่งเหล่านี้อย่างเสมอภาคและมีอยู่อย่างไม่ขาดแคลนในท้องถิ่นของตนเองย่อมนำมาสู่การมีชีวิตที่สมบูรณ์ได้ซึ่งสามารถอธิบายได้จากกรอบแนวคิดดังนี้

จากกรอบแนวคิดข้างต้นทางเครือข่ายวิถีชีวิตเกษตรกรรมยั่งยืนมูลนิธิศึกษาพัฒนาชนบท ได้มุ่งทำความเข้าใจไปที่ความสัมพันธ์ของอาหารท้องถิ่นของแต่ละชุมชน โดยที่แยกลักษณะอาหารท้องถิ่นที่สัมพันธ์กับการยังคงอยู่ของชีวิตออกเป็นสองประเภท คือ อาหารหลัก (ข้าว) อาหารรอง (พืช / สัตว์) อาหารสามชนิดนี้ถือได้ว่าเป็นฐานอาหารที่สำคัญของมนุษย์โดยเฉพาะคนไทย การแสวงหาอาหารทั้งสามชนิดนั้นทั้งได้จาก การผลิตขึ้นเองและแสวงหาตามธรรมชาติ โดยมีวิธีการแสวงหาที่เคารพต่อสรรพสิ่งซึ่งอยู่ภายใต้องค์ความรู้ภูมิปัญญาของชุมชนท้องถิ่นเป็นตัวควบคุมไม่ให้เกิดปัญหาและผลกระทบกับอาหารเหล่านี้ เครือข่ายวิถีชีวิตเกษตรกรรมยั่งยืนได้ให้ความสำคัญของชนิดอาหารข้างต้นไว้ ดังนี้
1.ข้าว ข้าว ถือ ว่าเป็นพืชอาหารหลักของคนไทย ข้าวเป็นอาหารแห่งอารยะเป็นเครื่องหมายบ่งบอกแห่งการเป็นมนุษย์ ข้าวไม่ได้มีความสำคัญเพียงแค่เป็นอาหารแต่ข้าวคือชีวิตและวัฒนธรรม ดังเห็นได้จากกิจกรรมที่แสดงออกมาในกระบวนการผลิตข้าวซึ่งมีทั้งพิธีหลวงและพิธีของคนในชุมชนท้องถิ่น ตั้งแต่เริ่มปลูกข้าว ขณะที่ข้าวเจริญเติบโต และเมื่อเกี่ยวข้าว เก็บข้าวในฉางจนกระทั่งการนำข้าวมาหุงต้มก็ยังมีพิธีกรรมมารองรับ แต่ละขั้นตอนของพิธีเหล่านั้นล้วนแสดงถึงความสำนึกบุญคุณของข้าว รวมถึงเทพเทวดา บรรพบุรุษ ดิน น้ำ ตลอดจนสัตว์และสิ่งของที่ใช้ในการทำนา ในชุมชนท้องถิ่นแต่ละพื้นที่มีองค์ความรู้ในการจัดการข้าวที่แตกต่างกันไปตามสภาพพื้นที่ภูมินิเวศรวมถึงพันธุ์ข้าวก็มีการใช้ปลูกก็แตกต่างกันตามสภาพพื้นที่ด้วย
หากมองข้าวในทางโภชนาการ ข้าว คือ แหล่งอาหารพลังงานหลักของคนไทย การที่เราจะมีเรี่ยวแรงทำมาหากินต้องอาศัยพลังงาน คนไทยต้องกินข้าว ดังคำกล่าวของคนในชุมชนท้องถิ่นที่ว่า หากมีข้าวเต็มยุ้งฉางแล้วการมีชีวิตที่อยู่เย็นเป็นสุขก็จะตามมา เครือข่ายวิถีชีวิตเกษตรกรรมยั่งยืนจึงให้ความสำคัญเรื่องข้าวเป็นอย่างมาก ข้าวเป็นอาหารหลักของคนไทย คนไทยขาดข้าวไม่ได้ คนไทยจึงต้องปลูกไว้เพื่อบริโภค ภูมิปัญญาท้องถิ่นและวัฒนธรรมชุมชนที่เกี่ยวข้องกับข้าวจึงมีอย่างมากมายในสังคมไทย
2.พืช ผักพื้นบ้านถือเป็นอาหารรองที่สำคัญของคนไทย รองจากอาหารหลัก ( ข้าว ) ซึ่งผักและผลไม้พื้นบ้านเหล่านี้มีส่วนช่วยให้ชุมชนในอดีตมีความเข้มเข็ง สามารถพึ่งตัวเองได้ ค่าใช้จ่ายในครอบครัวก็เป็นไปอย่างประหยัดไม่ฟุ่มเฟือย เพราะมีผักพื้นบ้านที่เป็นแหล่งอาหารสำรองอยู่ สามารถที่จะหาได้ตามป่าเขา ริมลำธารที่ขึ้นอยู่ตามธรรมชาติทั่วไป ไม่ว่าจะเป็นผักหวาน ผักเสี้ยน ผักกูด บอน ใบบัวบก ผักแว่น มะระ ฯลฯ เมื่อเทียบกับปัจจุบันผู้คนไม่ได้ให้ความสำคัญกับผักพื้นบ้านเหล่านี้ ไม่รู้จักวิธีการกิน ส่วนไหนที่กินได้กินไม่ได้ ที่สำคัญไม่รู้ด้วยซ้ำว่าผักชนิดไหนที่สามารถกินได้ เพราะคนในปัจจุบันถูกปลูกฝังเรื่องวิถีการกินที่เป็นวัฒนธรรมใหม่ซึ่งต่างจากเดิมอย่างสิ้นเชิง พืชผักที่รู้จักเป็นพืชผักตลาดนำเข้าจากต่างประเทศ และเป็นพันธุ์ที่ได้รับการปรับปรุงมาแล้วทั้งนั้นมีความแตกต่างทั้งสภาพอากาศและภูมิประเทศซึ่งนำไปสู่ระบบการผลิตที่ต้องพึ่งพาสารเคมีสังเคราะห์เพื่อที่จะเอาชนะเงื่อนไขทางธรรมชาติ เช่น แตงกวา กะหล่ำปลี คะน้า แครอท บล็อคคารี่ เป็นต้น นอกจากนี้ความเจริญทางด้านวัตถุ ค่านิยม ก็เป็นสาเหตุหนึ่งที่ทำให้คนเปลี่ยนวิถีแนวความคิดจากการพึ่งตนเองพึ่งธรรมชาติก็ไปพึ่งบริษัทนำเข้าจากต่างชาติ ที่มาผูกขาดเรื่องเมล็ดพันธุ์และปัจจัยการผลิตต่างๆ ซึ่งสิ่งเหล่านี้ ส่งผลให้วงจรชีวิต พันธุกรรมและความหลากหลายของผักพื้นบ้าน ถูกลืมเลือนและหมดความสำคัญไปในที่สุด เพราะการเข้ามาแทนที่ของพันธุ์พืชผักต่างประเทศ โดยในเฉพาะชุมชนเมืองและชุมชนที่กำลังจะเข้าระบบเมืองในขณะนี้ จะเห็นภาพเหล่านี้ชัดเจนมาก
หากมองข้าวในทางโภชนาการผักและผลไม้พื้นบ้าน เป็นแหล่งให้ วิตามิน เกลือแร่ ธาตุต่างๆ ที่สำคัญคือเป็นแหล่งยาสมุนไพร การที่ร่างกายเรายังคงความสดชื่นผิวหนังและน้ำต่างๆหล่อเลี้ยงในร่างกายล้วนแต่เป็นผลมาจากพืชผักผลไม้เป็นส่วนใหญ่
3.สัตว์ ทางเครือข่ายวิถีชีวิตฯ ได้มองว่าความมั่นคงทางด้านอาหารที่จะนำไปสู่การมีชีวิตที่พอเพียงนั้นไม่ได้มีเฉพาะความหลากหลายทางด้านพืชอย่างเดียว ปัจจุบันหากพูดถึงเรื่องความมั่นคงทางด้านอาหารแล้วสังคมทั่วไปจะมองถึงภาพของการปลูกพืชที่หลากหลายชนิด แต่ไม่ได้มีการพูดคุยถึงเรื่องสัตว์และความหลากหลายชนิดของสัตว์ทั้งสัตว์เลี้ยงและสัตว์ที่มีอยู่ตามธรรมชาติ ทั้งสัตว์บก สัตว์น้ำ สัตว์ครึ่งบกครึ่งน้ำ ทั้งสัตว์ที่เลี้ยงและสัตว์ที่มีอยู่ตามธรรมชาติเป็นแหล่งอาหารรองที่สำคัญ เพราะสัตว์เหล่านี้ให้คุณค่าต่อร่างกายทางด้าน โปรตีน ไขมัน เกลือแร่ แคลเซียม
กระบวนการผลิตและแสวงหาสัตว์เพื่อเป็นอาหารนั้นในแต่ละชุมชนท้องถิ่นก็จะมีวิธีการที่สอดคล้องและแตกต่างกันไป หากมองลงลึกแล้ววิธีการแสวงหาสัตว์ชนิดต่างๆ ของชุมชนท้องถิ่นดั้ง เดิมมาเป็นอาหารนั้นจะเคารพและอ่อนน้อมต่อสัตว์เหล่านั้นซึ่งเราสามารถสังเกตเห็นได้จากเครื่องมือต่างๆ ที่พบเห็นในชุมชนท้องถิ่น
วัฏจักรอาหารของชุมชนท้องถิ่น
กระบวนการผลิตอาหารและการแสวงหาอาหารของชุมชนท้องถิ่นจะมีความสัมพันธ์กับฤดูกาลของแต่ละพื้นที่แต่ละภูมิประเทศ ซึ่งสภาพพื้นที่ที่มีความแตกต่างกันตามสภาพภูมิประเทศนั้นย่อมก่อให้เกิดสิ่งมีชีวิตทั้งพืชและสัตว์ที่เจริญเติบโตอยู่ในพื้นที่นั้นจะมีความแตกต่างกันไป หากมองในรอบหนึ่งปีการเจริญเติบโตของพืชและสัตว์จะเจริญเติบโตไปตามช่วงฤดูกาลและจะมีความหลากหลายของชนิดที่ต่างกันไป เช่น ผักหวานจะเก็บได้ในช่วงเดือนเมษายน เห็ดเผาะสามารถเก็บได้พฤษภาคม ลิ้นจี่เก็บได้ช่วงมิถุนายน ข้าวนาปีเก็บช่วงตุลาคมถึงพฤศจิกายน น้ำผึ้งป่าเก็บได้ช่วงเดือนเมษายน สัตว์และแมลงต่างๆ ก็จะออกมาตามฤดูกาลเช่นกัน
วัฏจักรการผลิตอาหารตามระบบหรือแสวงหาจากธรรมชาติจะมีความสัมพันธ์กับฤดูกาลที่แตกต่างกันตามธรรมชาติของชุมชนท้องถิ่นนั้นๆ จึงส่งผลให้เกิดภูมิปัญญาท้องถิ่นในการบริหารจัดการอาหารที่ออกมาตามฤดูกาลต่างๆ อย่างมากมายทั้งเครื่องมือในการแสวงหา วิธีการผลิต วิธีการปรุงและประกอบอาหาร ซึ่งองค์ความรู้เหล่านี้ถือได้ว่ามีอยู่อย่างลึกซึ้งในชุมชนท้องถิ่นแต่ละที่ ทางเครือข่ายวิถีฯ จึงได้สร้างกระบวนการเรียนรู้เพื่อเข้าถึงวัฏจักรอาหารเหล่านี้ขึ้น ตามกรอบแนวคิด ดังนี้

จากกรอบแนวคิดข้างต้นทางเครือข่ายฯ จึงได้กำหนดหลักสูตรการเรียนรู้อาหารที่เกิดขึ้นในแต่ละช่วงเดือนในรอบหนึ่งปีชื่อว่า ห้องเรียนอาหารธรรมชาติ เป็นกระบวนการเรียนรู้อย่างมีส่วนร่วมเพื่อพัฒนาอาหารที่มีอยู่ในท้องถิ่นยังคงอยู่ทั้งวิธีการแสวงหากระบวนการผลิต และวิธีการปรุงรวมถึงสรรพคุณทางอาหารชนิดนั้นๆ ซึ่งมาจากแนวคิดที่ว่าปัจจุบันเกษตรกรมองการเกษตรเป็นเพียงแค่ระบบการผลิต มีเทคนิคและปัจจัยที่ทันสมัยมารองรับการผลิต แต่ไม่ได้มองและเข้าใจว่าระบบการผลิตคือความมีชีวิตที่สมบูรณ์
รูปแบบกิจกรรมเครือข่ายวิถีชีวิตเกษตรกรรมยั่งยืนมูลนิธิศึกษาพัฒนาชนบท
ผลกระทบจากการส่งเสริมเกษตรกรรมแผนใหม่ ได้ก่อให้เกิดสภาวะการขาดความสมดุลในไร่นาสวน ดินเสื่อมคุณภาพขาดความอุดมสมบูรณ์ เนื่องจากการใช้ที่ดินอยู่ตลอด และการใช้ปุ๋ยเคมี สารเคมี ป่าไม้ถูกบุกรุกขยายพื้นที่ปลูกพืชเชิงเดี่ยว น้ำไม่พอใช้ เกิดโรคและแมลงระบาด ขาดความสมดุลของระบบนิเวศ ปัญหาวัชพืชมีมากขึ้น เพราะในระบบการผลิตไม่เหมาะสมกับการเลี้ยงวัว ควาย ที่จะช่วยกำจัดวัชพืช มีการหันมาใช้สารเคมีสังเคราะห์สำหรับกำจัดวัชพืชโดยตรง นำมาซึ่งผลกระทบเรื่องสารพิษตกค้างปนเปื้อน และต้นทุนการผลิตที่สูงขึ้นและเกิดหนี้สินเมื่อผลผลิตราคาตกต่ำ มีรายจ่ายมากกว่ารายได้ แหล่งอาหารธรรมชาติหมดไป ที่กล่าวมาล้วนเป็นสถานการณ์สภาพการณ์ที่เกษตรกรประสบพบเห็นด้วยตัวเองดีอยู่แล้ว
ในการทำการเกษตรเพื่อให้เกิดความยั่งยืนนั้น การผลิตในระบบเกษตรอินทรีย์มีเทคนิคที่เหมาะสมสอดคล้องกับการแก้ไขปัญหาผลกระทบของการผลิตในระบบเกษตรเคมี เทคนิคในระบบเกษตรอินทรีย์จะช่วยให้เกิดความยั่งยืนทั้งในส่วนผลผลิต รายได้ วิถีชีวิต สภาพแวดล้อม ความเข้มแข็งของชุมชนและสังคมต่อไป
1.เทคนิคการปลูกข้าวอินทรีย์และถั่วเหลืองอินทรีย์ เป็นระบบการผลิตที่ใช้เทคนิคต่างๆ เพื่อให้ผลผลิตที่มีคุณภาพและปริมาณผลผลิตต่อไร่สูง มีสภาพดินที่อุดมสมบูรณ์ ระบบนิเวศดี รวมถึงเป็นแหล่งอาหารของครอบครัวและคนในชุมชนได้ใช้ประโยชน์ เกิดการพึ่งพากัน เทคนิคที่ใช้ในระบบการปลูกข้าวและถั่วเหลืองอินทรีย์ ประกอบด้วย
- การคัดเลือกเมล็ดพันธุ์ และการเตรียมกล้าพันธ์ มีการคัดเลือกเมล็ดพันธุ์ข้าวที่มีคุณภาพ และเหมาะสมกับพื้นที่ การเตรียมกล้าพันธุ์ข้าวที่แข็งแรงสมบูรณ์ มีอายุที่เหมาะสม
- การเตรียมและปรับปรุงดิน เป็นปัจจัยหลักอีกปัจจัยหนึ่งที่จะส่งผลให้เกิดผลผลิตที่มีคุณภาพ รวมไปถึงการควบคุมวัชพืช การเพิ่มธาตุอาหารประกอบด้วยเทคนิคต่าง ๆ คือ
- การไถ มีการไถไม่น้อยกว่า 2 ครั้ง คือ ไถดองเพื่อกำจัดวัชพืช ไถคลาดเพื่อเตรียมปลูก การไถแต่ละครั้งทั้งระยะเวลาห่างกัน 1 เดือน ถ้าไถด้วยแรงงานสัตว์จะเป็นการฟื้นฟูภูมิปัญญาท้องถิ่น (กำลังพยายามฟื้นฟู) ในการปลูกถั่วเหลืองอินทรีย์ใช้เทคนิคไม่ไถพรวน ไม่เผาฟางข้าว แต่ใช้ฟางกลบคลุมหญ้า
- การทำปุ๋ยหมักสำหรับบำรุงนาข้าว โดยใช้วัสดุเหลือใช้เหลือใช้ทางการเกษตรและปุ๋ยคอกที่ได้จากธนาคารควาย – วัว เป็นวัตถุดิบหลักซึ่งจะต้องหมักเก็บไว้สำหรับใช้ใน 3 ระยะ คือ ก่อนไถ หลังปลูก และข้าวเริ่มออกรวง สำหรับถั่วเหลืองใช้กลบเมล็ดที่ปลูกและหว่านโคนต้นถั่วเหลืองในระยะก่อนออกดอก
- การทำปุ๋ยน้ำหมักชีวภาพ สำหรับบำรุงต้นกล้าและเมื่อข้าวเริ่มแตกกอโดยใช้ฉีดพ่นในแปลงนา หรือแปลงถั่วเหลืองในระยะใกล้ออกดอก
- การทำน้ำหมักสมุนไพร เมื่อฉีดพ่นไล่แมลงข้าวและถั่วเหลืองอินทรีย์
- การทำน้ำส้มควันไม้สำหรับฉีดพ่นกำจัดแมลงศัตรูข้าวและถั่วเหลืองอินทรีย์
- การพัฒนาองค์ความรู้เทคนิคใหม่ ๆ โดยใช้กระบวนการโรงเรียนเกษตรกร และ PTD เป็นเครื่องมือในการเรียนรู้
2.เทคนิคการปลูกพืชและเลี้ยงสัตว์เพื่อความมั่นคงทางอาหาร
เป็นระบบการผลิตที่ใช้เทคนิคเกษตรอินทรีย์ทดแทนการทำการเกษตรเคมี ซึ่งเป็นการลดต้นทุน ช่วยฟื้นฟูสภาพดิน น้ำ ป่า ให้กลับมาอุดมสมบูรณ์มีความสมดุลในระบบนิเวศ สามารถปรับปรุงและพัฒนาแปลงเกษตรให้เป็นแหล่งผลิตอาหารทั้งพืชที่มีเทคนิคปลูกพืชหลากหลาย เกื้อกูลกัน มีการเลี้ยงสัตว์เพื่อเป็นอาหาร รายได้ และการออมทรัพย์ในระยะยาว เกิดเศรษฐกิจครอบครัวที่พออยู่พอกิน พึ่งตนเองได้และสามารถที่จะพัฒนาระบบตลาด ขยายฐานผู้บริโภคทั้งในระดับครอบครัวชุมชน และตลาดตามกระแสหลักได้ ประกอบด้วยเทคนิคต่าง ๆ คือ
- เทคนิคการวางแผนการผลิตในแปลงเกษตร ทั้งในพื้นที่ราบ พื้นที่สูงหรือพื้นที่จำกัดขนาดเล็ก มีการปลูกพืชหลากหลายแบบเกื้อกูลกันเพื่อเพิ่มปริมาณอาหาร ลดความเสี่ยงในเรื่องโรคและแมลงศัตรูพืช การเลี้ยงสัตว์ร่วมกับการปลูกพืชแบบพึ่งพาอาหารและปุ๋ยคอก การกำจัดวัชพืช
- การทำปุ๋ยหมัก จากวัสดุเหลือใช้ทางการเกษตร เช่น ฟางข้าว กากถั่วเหลือง หมักกับปุ๋ยคอกที่ได้จากมูลควาย – วัว – หมู มีจุลินทรีย์ท้องถิ่นเป็นตัวย่อยสำหรับใช้ในการปลูกพืชผักผลไม้ การเลี้ยงปลา
- การทำปุ๋ยน้ำหมักชีวภาพ จากสัตว์และวัสดุหมุนเวียนในไร่นาเพื่อใช้เป็นธาตุอาหารเสริมให้แก่พืชและสัตว์ เช่นน้ำหมักหอย ปลา น้ำหมักจากผลไม้ น้ำหมักจากพืช
- การทำหัวเชื้อจุลินทรีย์จากท้องถิ่นด้วยเทคนิคแบบง่ายๆ เช่น จุลินทรีย์จากขุยไผ่ จุลินทรีย์จากดินดำสำหรับใช้เป็นหัวเชื้อหมักปุ๋ยทำฮอร์โมนบำรุงพืช ผสมน้ำและอาหารสัตว์ ปรับปรุงน้ำและกลิ่นในบ่อปลา บ่อกบ คอกหมู คอกควาย-วัว
- การทำสมุนไพรไล่และกำจัดแมลงศัตรูพืช เพื่อเป็นการดูแลป้องกันรักษาพืชผักผลไม้ในไร่นาสวนไม่ให้ได้รับความเสียหาย ไม่ทำลายสมดุลของระบบนิเวศ โดยใช้วัสดุอุปกรณ์ที่หาได้และใช้เทคนิคแบบง่าย ๆ เช่น การหมักสะเดา ข่า ตะไคร้หอม หนอนตายอยาก สาบเสือ พริก น้ำส้มควันไม้
- การพัฒนาองค์ความรู้เทคนิคใหม่ ๆ โดยใช้กระบวนการหลักสูตรการเรียนรู้ท้องถิ่นที่เกษตรกรกลุ่มเป้าหมายมีส่วนร่วมเป็นเจ้าของหลักสูตรเอง เป็นเครื่องมือในการเรียนรู้
3.การทำเกษตรอินทรีย์ในพื้นที่จำกัด
ปัจจุบันพื้นที่ทำการเกษตรเริ่มที่จะลดน้อยลงไปเนื่องมาจากปัญหาทางด้านเศรษฐกิจและการแบ่งมรดก รวมถึงการแปรสภาพที่ทำกิน (การเกษตร) ไปเป็นที่อยู่อาศัย โรงงานอุตสาหกรรม ความล้มเหลวจากระบบเกษตรเคมีส่งผลให้เกษตรกรต้องขายพื้นที่ให้นายทุน ซึ่งเหลือเพียงพื้นที่เล็กน้อยพอเป็นที่อยู่อาศัย และทำกินเพียง 3-5 ไร่ ต่อครอบครัว จากปัญหาดังกล่าวเกษตรกรมีความจำเป็นที่ต้องหารูปแบบการผลิตในพื้นที่ดังกล่าวให้เกิดประโยชน์สูงสุดโดยอาศัยวิธีการเรียนรู้จากธรรมชาติมาประยุกต์ใช้ เช่น การปลูกพืชต่างระดับความสูงต่ำ ความต้องการแสง ความต้องการความชุ่มชื้น การอาศัยร่มเงา ความลึกตื้นของรากพืชที่ต่างระดับ การต้องการอาหารต่างกัน ซึ่งระบบการผลิตในรูปแบบนี้มุ่งเน้นเรื่องความมั่นคงทางด้านอาหารเป็นหลัก ปลูกทุกอย่างที่กิน กินทุกอย่างที่ปลูก เพื่อสร้างความหลากหลายของพืชและสัตว์ให้อยู่ร่วมกันอย่างสมดุลและลงตัวในพื้นที่รวมถึงการใช้ชีวิตอย่างมีสติโดยยึดหลักคุณธรรม จริยธรรม เป็นแนวทาง นอกจากการปลูกเพื่อกินแล้วส่วนที่เหลือสามารถนำไปจำหน่ายเพื่อเป็นรายได้ให้กับครอบครัว มีการจัดทำบัญชีครัวเรือนเพื่อควบคุมค่าใช้จ่ายให้เกิดความสมดุลของเศรษฐกิจในครอบครัว
เครือข่ายวิถีชีวิตเกษตรกรรมยั่งยืนมูลนิธิศึกษาพัฒนาชนบท จึงมีแนวทางการพัฒนาระบบเกษตร ในพื้นที่ที่มีอยู่อย่างจำกัดโดยเริ่มพัฒนาควบคู่กับการเรียนรู้ของชาวบ้านซึ่งมีองค์ความรู้ภูมิปัญญาท้องถิ่นเป็นทุนเดิมมาตั้งแต่ปี พ.ศ. 2536 ในพื้นที่อำเภอแม่ริม อำเภอแม่แตง และอำเภอพร้าว เป็นต้นมา
4.เกษตรกรรมบนพื้นที่สูงเชิงอนุรักษ์
การทำเกษตรกรในพื้นที่สูงหรือบริเวณต้นน้ำโดยอาศัยทรัพยากรป่าไม้ที่มีอยู่ ให้เกิดประโยชน์ตอบแทนหรือช่วยเหลือเกื้อกูลระหว่างสิ่งมีชีวิต พืช สัตว์ คน น้ำป่า โดยไม่ทำลายระบบนิเวศวิทยา
ป่าเมี่ยง (ต้นเมี่ยง) เป็นอาชีพหลักและดั้งเดิมของคนพื้นเมืองเป็นอาหารว่าง ผู้สูงอายุนิยมบริโภคมาเป็นเวลาช้านาน ธรรมชาติของต้นเมี่ยงมักจะขึ้นตามภูเขาที่มีความสูงในระดับน้ำทะเล ตั้งแต่ 1,000 เมตร ขึ้นไป ต้นเมี่ยงมักอาศัยร่มเงาของป่าใหญ่ในการเจริญเติบโต เป็นวิถีชีวิตของคนป่าเมี่ยงที่จะต้องรักษาควบคู่กับการดำรงชีวิตของตนเอง เพื่อรักษาความสมดุล
มูลนิธิศึกษาพัฒนาชนบทได้เข้าไปพัฒนาให้เกษตรกรได้มีการจัดการผลผลิตโดยวิธีการรวมกลุ่มตั้งแต่ปี พ.ศ. 2530 เป็นต้นมาได้สนับสนุนเงินทุนหมุนเวียน ได้ส่งเสริมการปลูกพันธุ์พืชไม้เมืองหนาว พัฒนาองค์ความรู้ต่าง ๆ เช่น การขยายพันธุ์ การแปรรูป การศึกษาดูงาน
ปัจจุบันสมาชิกได้พัฒนาจนสามารถเป็นอาชีพหลักและเป็นรายได้พึ่งตนเองและสามารถถ่ายทอดองค์ความรู้ได้
การเปลี่ยนแปลงที่เกิดขึ้น
ระบบตลาดเกษตรอินทรีย์
แม้ปัจจุบันเกษตรกรโดยทั่วไปยังปลูกผักแบบใช้สีเคมีเป็นหลักแต่เนื่องจากผลข้างเคียงจากการใช้สารเคมีนั้นได้ก่อให้เกิดผลเสียต่อสุขภาพของตัวเกษตรกรผู้ทำเอง ขณะเดียวกันเกษตรกรต้องเสียเงินเพื่อซื้อปัจจัยการผลิตจากภายนอกสูง เช่น ซื้อปุ๋ย ซื้อยาเคมีต่าง ๆ และยังส่งผลถึงการทำลายสภาพธรรมชาติและสิ่งแวดล้อมต่างๆ เช่น ดินเสื่อมสภาพตลอดจนผู้บริโภคมีความหวาดกลัว การเสี่ยงต่อการกินพืชมีสารพิษเหล่านั้น ดังนั้น จึงมีกลุ่มผู้ปลูกผักเพื่อสร้างวิถีการผลิตและพัฒนาคุณภาพชีวิตที่ดีกว่า และได้ค้นพบว่า การปลูกแบบปลอดสารเคมีในระบบเกษตรกรรมอินทรีย์นั้น สามารถเพิ่มทางเลือกที่ดีให้แก่ทุกผ่าย คือ ตัวเกษตรกรผู้ปลูกและครอบครัว ชุมชน ผู้บริโภคซึ่งมีความมั่นใจในการบริโภคผักที่ปลอกสารเคมี ในการปลูกผักปลอดจากสารเคมีด้วยระบบเกษตรอินทรีย์ ที่เพิ่มแนวทางในการพัฒนาสภาพแวดล้อมของทรัพยากรธรรมชาติ กล่าวคือ ทำให้ ดิน น้ำ ป่า ดีขึ้นเรื่อย ๆ เป็นการลดการพึ่งพาภายนอก คือ ลด ละ เลิก การใช้ยาเคมีอันตรายต่าง ๆ โดยใช้วัสดุท้องถิ่นที่อยู่ตามธรรมชาติแทน และยังเป็นการสร้างอำนาจต่อรองทางการตลาดให้กับชาวบ้านได้ด้วย เพราะชาวบ้านเป็นผู้บริหารจัดการด้านการตลาดได้ด้วยตนเอง และเป็นวิถีการผลิตทางการเกษตรเมื่อทำแล้วจะก่อให้เกิดผลดังนี้
- ครอบครัวมีอาหารที่ปลอดภัยรับประทาน ลดรายจ่ายในครอบครัว
- ลดต้นทุนการผลิต เพราะใช้วัสดุท้องถิ่นเป็นหลัก
- มีรายได้ต่อเนื่อง (รายได้วัน/เดือน/ปี ทุกฤดูกาล)
- ผู้ผลิตและผู้บริโภคมีสุขภาพดี เนื่องจากอาหารปลอดสารเคมี
- ฟื้นฟูสภาพแวดล้อม อนุรักษ์สิ่งมีชีวิตในธรรมชาติ
- มีความหลากหลายทางชีวภาพ คือ ดิน พืช สัตว์ หลากหลายชนิดรวมกัน
- พึ่งพาตนเองได้ และมีอิทธิพลต่อการต่อรอง
- พัฒนาความคิด เพิ่มทุนความรู้ และทักษะในการทำเกษตรปลอดสารเคมี
- พัฒนาการรวมกลุ่มเกษตรกร เพื่อไปสู่แก่การแก้ไขปัญหาร่วมกัน
เมื่อพูดถึงระบบตลาดในระบบเกษตรกรรมอินทรีย์ของเครือข่ายฯ อาจจะแบ่งออกได้เป็น 2 ลักษณะ คือระบบตลาดพืชเพื่อความมั่นคงทางอาหารและตลาดพืชเศรษฐกิจ แต่ยังมีปัญหาเกี่ยวกับการสนับสนุนและรณรงค์ย่างต่อเนื่อง ซึ่งรายละเอียดของตลาดในระบบเกษตรกรรมอินทรีย์ที่ทางเครือข่ายวิถีชีวิตฯ ได้ดำเนินการเป็น ดังนี้
1. ตลาดพืช/สัตว์เพื่อความมั่นคงทางอาหาร
1.1 ตลาดเกษตรอินทรีย์ระดับหมู่บ้าน ชุมชน หรือท้องถิ่น เป็นเกษตรอินทรีย์ที่เป็นหน่วยที่เล็กที่สุดและอยู่ในชุมชน ซึ่งเป็นตลาดที่เหมาะสมกับการผลิตเกษตรกรอินทรีย์ในปัจจุบัน เป็นตลาดที่มีความละเอียดอ่อนเป็นการขัดเกลาวิธีคิด และวิถีชีวิตความเป็นอยู่ของคนในชุมชนของเกษตรกรได้เป็นอย่างดี เป็นตลาดที่ก่อให้เกิดความรัก ความผูกพัน เอื้อเฟื้อเผื่อแผ่และขจัดความเห็นแก่ตัวในชุมชนให้เหลือน้อยลงหรือหมดไปในที่สุด ยกตัวอย่าง เช่น ตลาดนัดเกษตรอินทรีย์ขนาดเล็กในหมู่บ้านป่าแต้ง ตำบลโหล่งขอด อำเภอพร้าว จังหวัดเชียงใหม่ เป็นตลาดเกษตรอินทรีย์ที่พ่อค้าแม่ค้าที่นำเอาผลผลิตจากสวนหรือฟาร์มของตัวเองมาจำหน่ายหลังจากเหลือจากการบริโภคในครัวเรือนแล้ว ทุก ๆ วันจันทร์ ของแต่ละสัปดาห์ ส่วนเวลาที่เหลือ อีก 6 วันในหนึ่งสัปดาห์นั้นเกษตรกรก็ใช้เวลาอยู่ในฟาร์มของตัวเองพัฒนา บำรุง ปรับปรุง ดูแลรักษา พืช ผักและสัตว์เลี้ยงของตัวเอง เลี้ยงและดูแลอย่างถูกวิธีเพื่อให้ได้ผลผลิตที่มีคุณภาพมาบริโภคในครัวเรือนและแบ่งปัน จำหน่ายให้หมู่บ้านค้างเคียงต่อไป
1.2 ตลาดในตัวเมือง (กาดในเวียง) เป็นตลาดที่มีขนาดใหญ่ขึ้นมากกว่าตลาดหมู่บ้านหรือชุมชน เพราะตลาดรูปแบบนี้เกษตรกรคำนึงถึงการจำหน่ายพืชผัก/สัตว์เลี้ยง ของตัวเองที่เหลือจากการบริโภคในครัวเรือนมาจำหน่ายในเมือง ซึ่งตลาดระดับนี้ส่งผลทำให้สังคมเมืองเกิดความตระหนักและกระตือรือร้นที่จะดูแลสุขภาพของตัวเอง โดยคำนึงถึงการบริโภคอาหารเข้าสู่ร่างกายเป็นอันดับต้น ๆ ซึ่งพฤติกรรมสังคมเมืองส่วนใหญ่จะหาซื้อสินค้าที่สวยงาม สมบูรณ์ เพียงอย่างเดียว โดยมองข้ามพิษภัยที่แฝงมากับพืชผักหรือเนื้อสัตว์ดังกล่าว ฉะนั้นเมื่อตลาดเกษตรอินทรีย์เข้าสู่สังคมเมืองมีการรณรงค์การบริโภคเพื่อปรับเปลี่ยนพฤติกรรมการบริโภคของคนในสังคมเมือง ซึ่งสังคมที่มีการปรับเปลี่ยนเร็วกว่ากลุ่มอื่น ๆ คือ สังคมข้าราชการ หรือ สังคมผู้มีฐานะทางการเงิน ข้าราชการตามโรงพยาบาล ครู อาจารย์ ในโรงเรียน คนงานรับจ้างทั่ว ๆ ไป ตามลำดับ เนื่องจากพืชผัก/สัตว์ ปลอดสารเคมีมีราคาที่ถูกประกอบกับพืชผักและเนื้อสัตว์ที่จัดหาซื้อมาได้นั้นมีคุณภาพ ปลอดภัยจากสารเคมีอีก จึงทำให้ผู้บริโภคส่วนใหญ่ในสังคมเมืองมีความพึงพอใจในการบริโภคอย่างไม่มีเงื่อนไขใด ๆ
2. การตลาดพืชเศรษฐกิจ
ในเครือข่ายวิถีชีวิตเกษตรกรรมยั่งยืน มีพืชเศรษฐกิจ 2 ชนิดคือ ข้าวอินทรีย์ และถั่วเหลืองอินทรีย์ หลังจากรับที่ซื้อผลผลิตจากสมาชิกแล้ว ในกรณีถั่วเหลืองการตลาดจะขายให้กับสหกรณ์ กรีนเนท การตลาดถั่วเหลืองอินทรีย์ยังมีความต้องการของผู้บริโภคเป็นจำนวนมาก เนื่องจากถั่วเหลืองอินทรีย์ในประเทศไทยมีเฉพาะในพื้นที่อำเภอแม่ริมเท่านั้น ถึงแม้ว่าจะเป็นพืชที่ปลูกยากแต่สมาชิกก็ตระหนักถึงพิษภัยสารเคมีจึงมีการปลูกอย่างต่อเนื่องโดยไม่สนใจกระแสการทำการเกษตรแบบเคมีแต่อย่างใด ผลผลิตที่จำหน่ายจะมีการตรวจคุณภาพก่อนที่จะบรรจุใส่กระสอบที่บ่งบอกสถานะชัดเจน เพื่อนำไปเก็บไว้ในโกดังรอการร่อนเพื่อคัดเกรด ก่อนที่จะส่งไปจำหน่าย
ตลาดข้าว แบ่งตลาดออกเป็น 2 แนวทางคือจำหน่ายให้กับสหกรณ์กรีนเนท และตลาดทั่วไป การจำหน่ายให้กับสหกรณ์กรีนเนท มีการทำสัญญาและประกันราคาโดยราคาจะสูงกว่าข้าวเคมี 15 เปอร์เซ็นต์ มีการปันผลคืนให้กับสมาชิกใน 2 แนวทางคือปันผลคืนในรูปกลุ่มและรายบุคคล โดยคิดตามสัดส่วนปริมาณการขายข้าว สหกรณ์กรีนเนทจะส่งไปจำหน่ายยังประเทศในแถบยุโรปต่อไป
ส่วนการตลาดโดยทั่วไปสหกรณ์การเกษตรพัฒนา จำกัด จะนำข้าวมาแปรรูปโดยทำการสีข้าวเอง และนำมาจำหน่ายที่ร้านค้าสหกรณ์ภายในมูลนิธิศึกษาพัฒนาชนบท ที่ผ่านมาได้รับการตอบรับจากลูกค้าเป็นอย่างดี จึงเป็นอีกเหตุผลหนึ่งที่ทำให้สมาชิกมีกำลังใจที่จะทำการเกษตรอินทรีย์ให้มากขึ้น
การเชื่อมโยงกับหน่วยงานที่เกี่ยวข้อง
มูลนิธิศึกษาพัฒนาชนบท จึงได้จัดตั้งกลุ่มเครือข่ายวิถีชีวิตเกษตรกรรมยั่งยืนขึ้น มีสหกรณ์การเกษตรพัฒนา จำกัด เป็นผู้ทำหน้าที่ทำการตลาด โดยระบบตลาดแบ่งเป็น 2 สาย คือ หนึ่งขายภายในประเทศและสองขายออกนอกประเทศโดยผ่านสหกรณ์กรีนเนท แต่มีเงื่อนไขคือต้องได้มาตรฐานเกษตรอินทรีย์แห่งประเทศไทย(มกท.) เหตุผลที่ต้องมีการขอรับรองมาตรฐาน เนื่องจากเราทำการค้าโดยส่งออกส่วนหนึ่งจึงต้องมีมาตรฐานรองรับ จากเหตุผลที่กล่าวมาทำให้กระบวนการทำงานของมาตรฐานมีส่วนฝึกให้สมาชิกของเครือข่ายมีวินัยในหลาย ๆ เรื่องโดยเฉพาะความซื่อสัตย์ ความสามัคคี และการทำงานร่วมกันหรือที่เรียกว่า “ระบบควบคุมภายใน” จะมีการออกตรวจฟาร์มของสมาชิกด้วยกันเอง มีกระบวนการเรียนรู้ร่วมกัน และที่สำคัญการกำหนดราคาขายผลผลิตสมาชิกต้องมีส่วนร่วมในการกำหนดราคา





